Instance Verification Kit (IVK)
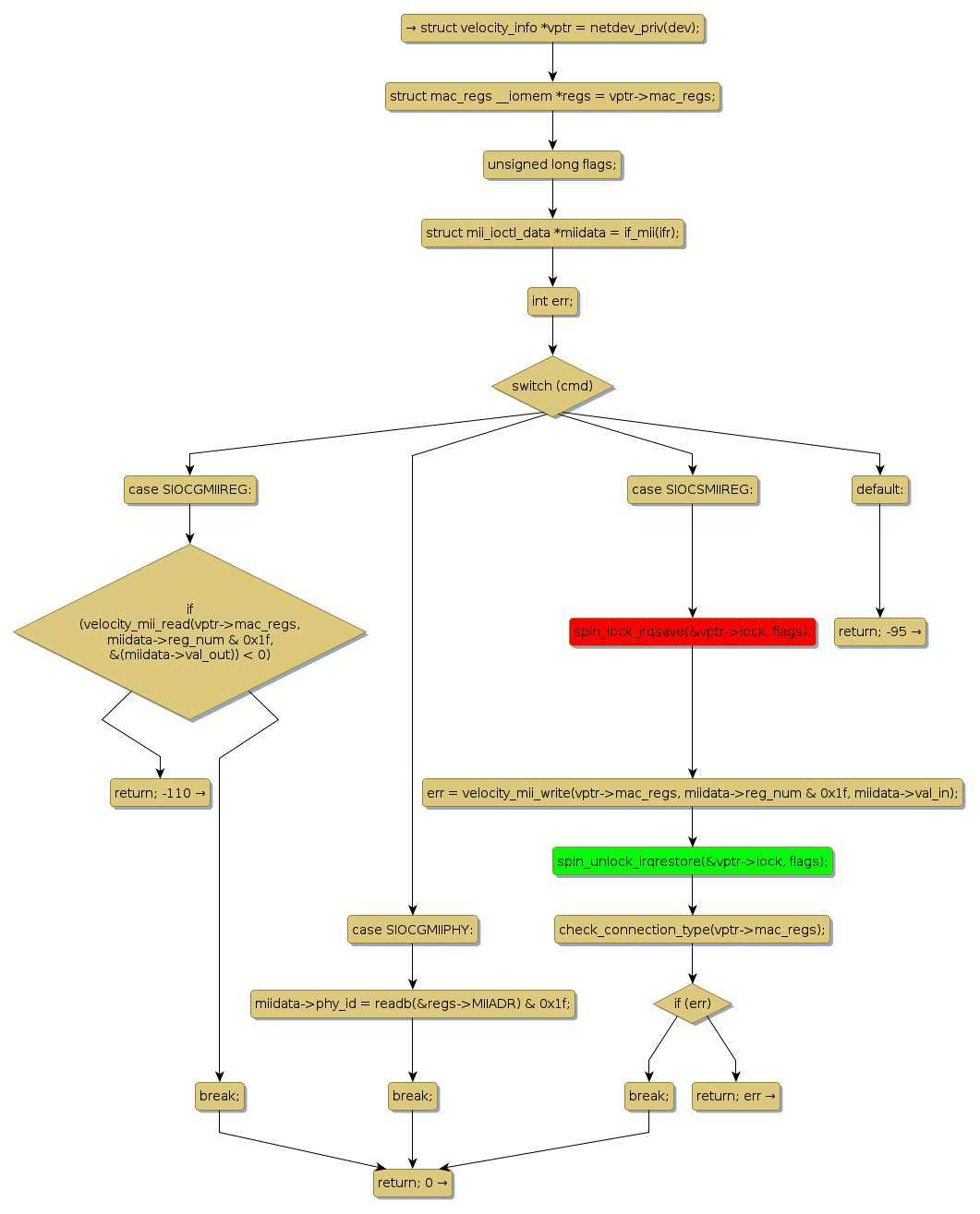
spin lock @ [63850+38+/linux-3.19-rc1/drivers/net/ethernet/via/via-velocity.c]
Instance Signature: lock
|
The Matching Pair Graph:
|
|
Function Name
|
Control Flow Graph (CFG)
|
Events Flow Graph (EFG)
|
Source Correspondence
|
|
velocity_mii_ioctl
|
|
|
[63345+18+/linux-3.19-rc1/drivers/net/ethernet/via/via-velocity.c]
|